50kW/100KWH Hybrid Energy Storage System

50kW/100KWH Hybrid Energy Storage System

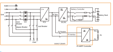
Pinagsasama ng isang hybrid na sistema ng imbakan ng enerhiya ang henerasyon ng solar power, enerhiya sa pag -iimbak, at pakikipag -ugnayan ng grid sa isang pinagsamang solusyon. Maaari itong gumana sa parehong mode na nasa grid, na nagbibigay ng labis na enerhiya sa utility grid, at mode na off-grid, na nagbibigay ng maaasahang backup na kapangyarihan sa panahon ng mga outage o sa mga lugar na walang matatag na pag-access sa grid.
Modelo:50kW/100kWh; 64kW/128kWh

Magpadala ng Inquiry

Paglalarawan ng Produkto

Mga tampok


1.High density ng kapangyarihan, mataas na pagsasama, at laki ng compact na madali

pag -install;

2.supports Photovoltaic DC Access at I -configure ang Mga Controller ng MPPT,

bumubuo ng DC-kaisa PV-EMS microgrid;

3. Ang baterya ng imbakan ng enerhiya ay pinalakas ng isang DC/DC converter,

nagpapatatag ng boltahe ng bus ng DC ng system;

4.4G at Wi-Fi Online Intelligent Monitoring, pagpapagana ng malayong

mga inspeksyon at pagbabawas ng manu-manong mga gawain sa site;

5.on-demand na paglawak na may awtomatikong operasyon at off-grid

Ang paglipat sa panahon ng pagputol ng rurok at pagpuno ng lambak, pagsuporta

Pinagsamang kontrol ng BMS, PCS, at EMS Systems na may maraming

proteksyon;

6.Strong off-grid single-phase load kapasidad, na may isang maximum na solong

Phase load ng 30 kW;

7.Includes Standard Load, Power Grid, PV Access Circuit Breakers at

bypass switch, na bumubuo ng integrated distribution ng system na may all-in

Isang disenyo;

8.Includes isang built-in na STS at Energy Management System, kasama

Ang oras ng paglipat ng mas mababa sa 20 millisecond sa pagitan ng maraming lakas

mga mapagkukunan;

9.Supports 1+1 Parallel Operation.






Mga pagtutukoy

Mga modelo ESTS50-100KWH-400-A ESTS64-128KWH-400-A
Mga parameter ng baterya ng DC Uri ng cell LFP 280AH LFP 314AH
Kapasidad at pagsasaayos ng pack 14.336KWH/1P16S 16.077KWH/1P16S
Kapasidad ng baterya at dami ng pack 100KWH/7, Opsyonal na 115kWh/8 128kWh/8, Opsyonal na 112kWh/7
Saklaw ng boltahe ng baterya 314V ~ 403V 359V ~ 461V
Na-rate na singil/paglabas c-rate at kasalukuyang 0.5c, 140a 0.5c, 157a
Cycle Index 8000cls (0.5p, 25 ± 2 ℃,@70%SOH)
Mga puntos sa pagsubaybay sa temperatura 56 64
Mga parameter ng module ng DC Mababang saklaw ng boltahe ng boltahe 150 ~ 1000V
Minimum na boltahe ng forfull power sa mababang boltahe 340v
Na -rate na kasalukuyang 160a 180a
Na -rate na kapangyarihan 50kw 64kw
Mga parameter ng DC Side PV
(MPPT output side)
Maximum na lakas ng pag -input 100kw
Maximum na kasalukuyang input 160a
Saklaw ng Boltahe/Boltahe ng Bus ng System 650V ~ 800V
Switch ng input 250A/1000VDC/2P, na naaayon sa isang photovoltaic MPPT controller na maaaring konektado (250A/1000VDC/2P, ay sumusuporta sa solong mpptinput)
Nakakonekta ang grid
Mga parameter ng AC-Side
AC Rated Power 50kw 64kw
AC maximum na lakas 55kw 70.4kw
Na -rate na kasalukuyang 75a 96a
Thdi <3%
DC Component <0.5%lpn
Uri ng grid 3w+n+pe
Saklaw ng boltahe 360VAC ~ 440VAC
Frequency Range 45 ~ 55Hz/55 ~ 65Hz
Power Factor -1 ~ 1
Islanded ac-side
mga parameter
Na -rate na kapangyarihan ng output 50kw 64kw
Pinakamataas na lakas ng output ng solong-phase 30kw
Na -rate na boltahe ng output 400v
Na -rate na dalas ng output 50/60Hz
Thdu <3%
Labis na kapasidad 110%10 minuto
Paglipat ng Grid-isla
Pag -configure ng switchgear
Maintenance bypass switch 125A/400VAC
Load switch 125A/400VAC
Grid switch 250A/400VAC
Sts 152a/100kw
Oras ng paglipat <20ms
Mga parameter ng system Maximum na kahusayan ng system ≥90%
Konsepto ng paglamig Smart Air Cooling
Temperatura ng pagpapatakbo -30 ~ 55 ℃ -30 ~ 55 ℃ (derating sa itaas 40 ° C)
Kamag -anak na kahalumigmigan 0 hanggang 95%RH, hindi condensing
Mga Dimensyon (l*d*h) 1050 × 1050 × 2050mm
Timbang 1350kg
Ipgrade IP54 IP54 (Kumpletong Machine)
Ingay <70db
Uri ng koneksyon sa network 4G/WiFi/TCP/IP4G/WiFi/Ethernet TCP/IP
Proteksyon ng sunog Aerosol
Ipakita ang screen Lcd


Mga Hot Tags: Hybrid Energy Storage System
Magpadala ng Inquiry
Mangyaring huwag mag-atubiling ibigay ang iyong pagtatanong sa form sa ibaba. Sasagot kami sa iyo sa loob ng 24 na oras.
X
Gumagamit kami ng cookies para mag-alok sa iyo ng mas magandang karanasan sa pagba-browse, pag-aralan ang trapiko sa site at i-personalize ang content. Sa paggamit ng site na ito, sumasang-ayon ka sa aming paggamit ng cookies. Patakaran sa Privacy